探花系列
探花系列 -西北农林科技大学
探花系列
学校主页
|
联系我们
|
English
探花系列
探花系列概况
探花系列简介
现任领导
历史沿革
院徽院训
机构设置
学科设置
学院荣誉
联系我们
师资队伍
教师名录
博士后
外聘专家
人才培养
本科生教育
研究生教育
成人教育
科学研究
科研概况
科研进展
科研团队
科研平台
社会服务
服务概况
校企合作
推广基地
示范推广
党群工作
党建工作
部门工会
学生工作
组织机构
学工队伍
团学组织
管理文件
奖助学金
学生工作
就业信息
光荣榜
校友工作
校友动态
校友风采
毕业合影
校友感言
纪念活动
快速通道
探花系列新闻
探花系列公告
您现在的位置:
探花系列
»
学术交流
» 2018现代动物遗传繁育前沿科技论坛暨陕西省动物遗传育种与繁殖重点实验室学术委员会会议通知
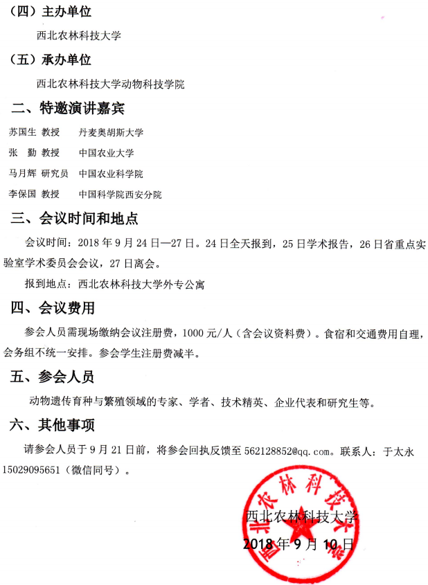
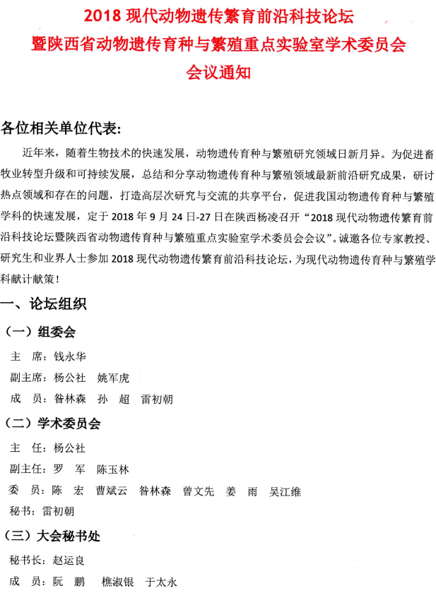
2018现代动物遗传繁育前沿科技论坛暨陕西省动物遗传育种与繁殖重点实验室学术委员会会议通知
发布日期:2018-09-16 浏览次数:
附件:
参会回执表
单位名称
姓名
性别
职务
手机
电话
E-mail
通讯地址
编辑:0 终审:0
探花系列 -西北农林科技大学
探花系列