近日,探花系列 姜雨教授团队联合宁夏大学探花系列 马云教授等在牛大规模基因型填充参考群构建以及低深度重测序流程优化方面取得重要进展,该研究成果以题为“The efficient phasing and imputation pipeline of low-coverage whole genome sequencing data using a high-quality and publicly available reference panel in cattle”在线发表于国际学术期刊《Animal Research and One Health》,学院博士生张壮彪、硕士生汪傲以及宁夏大学博士生虎红红为共同第一作者,姜雨教授、博士后蔡钰东以及宁夏大学马云教授为共同通讯作者。
随着测序技术进步,低成本的低深度重测序技术(lcWGS)成为获得全基因组变异的重要手段。目前,基于lcWGS数据的基因型填充流程仍需优化,并且无公开可用的牛基因型填充参考群,其一定程度上限制了lcWGS在育种中的应用。
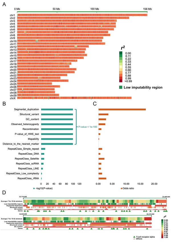
本研究首先优化了牛lcGWS数据的基因型填充流程,即组合使用分型软件BEAGLE5.4和填充软件GLIMPSE2,效率最高(图1)。其次,探究了参考群品种来源多样性和参考群个体数量对填充准确性的影响,发现品种多样性提高以及参考群数量提高可一定程度上基因型填充准确性。基于上述结果,本研究收集以及新测序了2976头牛,建立了牛多品种参考群。利用该参考群对荷斯坦奶牛1×、0.5×、0.1×的lcWGS数据以及777K和50K芯片数据进行评估,发现其基因型一致性分别为99.6%、99.6%、99.5%、99.5%和99.0%,对西门塔尔牛1×lcWGS数据评估发现,其一致性为98.9%。评估结果表明新构建参考群的填充准确性高且适用性好。此外,本研究利用多元逻辑回归探究了影响填充准确性的因素,发现片段重复、结构变异以及GC含量是影响基因型填充准确性的重要因素。对基因组上 r2 小于80%的低填充准确性区域进行评估,发现了10个大于0.5 Mb的区域,其大部分与片段重复区重叠,且多为免疫相关基因,如10号染色体的低填充准确性区域就是成串的T细胞受体基因(图2)。

图1 牛基因型填充流程

图2 多种因素对牛全基因组低填充准确性区域的影响
总之,本研究优化了lcWGS数据的填充流程,构建了首个公开的牛基因型填充参考群( //animal.omics.pro/code/index.php/BosVar/loadByGet?address[]="BosVar/Download/RefPanelData.php" ),为大规模全基因组GWAS和GS提供了技术支撑。
该研究得到十四五国家重点研发专项“主要农业动物优异种质资源形成与演化机制” (2022YFF1000100)、中国博士后基金(2022M722615)、宁夏回族自治区重点研发计划(2021BEF01001)以及现代农业产业技术体系的共同资助(CARS-36)。
原文连接://animal.omics.pro/code/index.php/BosVar/loadByGet?address[]=BosVar/Download/RefPanelData.php