3月27日,探花系列 姜雨教授团队联合新疆农垦科学院甘尚权研究员团队在绵羊图结构泛基因组构建和尾型变异机制研究方面取得重要进展。研究以论文题目“A sheep pangenome reveals the spectrum of structuralvariations and their effects on tail phenotypes”发表于国际期刊《Genome Research》(我校G1期刊),探花系列 李冉副教授、研究生龚冕、张鑫淼、刘振宇以及王菲副教授和张磊副研究员为共同第一作者,姜雨教授和甘尚权研究员为共同通讯作者。
结构变异(SV)指基因组上>50bp的大尺度核苷酸序列变化,是决定家畜表型变化的重要遗传变异类型。传统的单一线性参考基因组和重测序技术,难以准确鉴定SV。该研究利用最新的三代PacBio HiFi测序技术和图结构泛基因组方法,构建了15个代表性绵羊品种的高质量参考基因组和绵羊基因组结构变异图谱,不仅找到了近15万个二等位的插入/缺失变异,还首次报道了大量的divergent allele和多等位复杂变异。研究发现转座元件LINE在绵羊基因组快速扩张,导致绵羊基因组存更多的插入变异,其基因组大小仍在膨胀中。

图1绵羊基因组找到的不同变异类型
通过分析15万个SV在全世界690只绵羊频率分布和连锁情况,发现约40%的SV与绵羊全体SNP集合中连锁最强的SNP呈现中度或较低程度连锁(r2<0.8),而77%的SV和绵羊50K芯片SNP的连锁程度极低(r2<0.2),表明以往的全基因组重测序分析和芯片数据难以通过遗传连锁捕获SV的遗传效应。

图2 SV和SNP的连锁情况
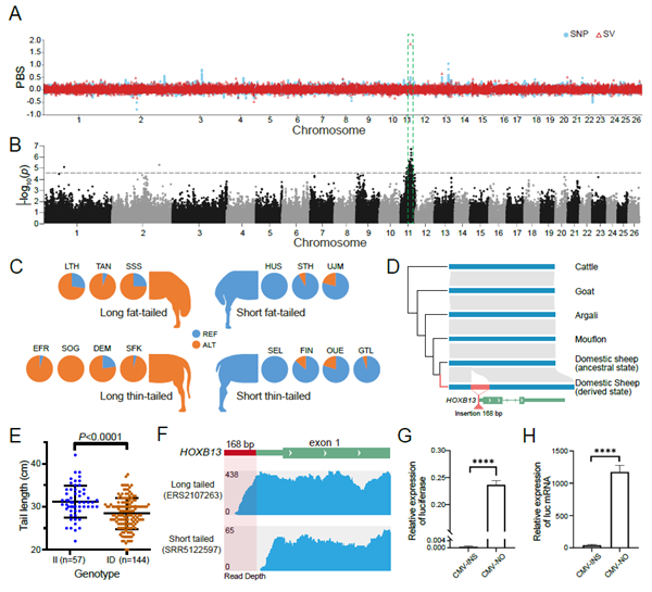
绵羊的尾型变异明显,可分为长尾羊(长肥尾、长瘦尾)和短尾羊(短肥尾/脂臀、短瘦尾),是与饲料转化效率直接关联的重要经济性状。本研究通过比较国内外不同的长尾羊和短尾羊品种,发现在长尾羊 HOXB13 基因5’UTR区域存在1个168bp的SINE元件插入,在长短尾羊杂交群体的GWAS分析同样定位到了该基因区间,功能实验证实这段插入会显著降低 HOXB13 的表达量进而可能解除对尾椎发育的抑制作用。因此该插入很可能是改变绵羊尾巴长度的主效因果变异,这为短尾绵羊品种的培育提供了关键靶位点。

图3 HOXB13 基因5’UTR 168 bp的插入是绵羊长尾的候选因果变异
本研究还在 BMP2和PDGFD 基因附近找到9个肥尾绵羊受选择的结构变异,这些结构变异的在肥尾羊的选择信号强度达到或高于临近SNP,表明这些位点可能与绵羊尾部脂肪沉积有关,这为深入理解绵羊肥尾的遗传机制提供了重要参考。
综上,本研究通过构建绵羊泛基因组系统绘制了绵羊结构变异图谱,鉴定到了与绵羊尾型有关的重要位点,表明三代测序技术和泛基因组分析在重要经济性状的因果效应位点解析方面具有巨大优势。
本研究得到了国家重点研发计划(2022YFF1000100)、国家自然科学基金(U21A20247, 31822052)和陕西省畜禽育种重点专项(2022GD-TSLD-46)等项目的资助,感谢西北农林科技大学高性能计算平台的支持。
原文链接:
//genome.cshlp.org/content/early/2023/03/27/gr.277372.122