作为人类最早驯化的家畜之一,奶牛在全球粮食安全与农业生态系统中占据关键地位,了解奶牛中各种具有经济和生态重要性表型背后的遗传和分子机制至关重要;传统研究多聚焦于组织层面的转录组分析,难以揭示细胞异质性对奶牛产奶、繁殖、抗病等重要性状的调控作用。因此,有必要对奶牛多种组织、多种生物学状态下不同细胞类型进行全面分类,这将有助于解析奶牛经济性状表型的遗传和调控机制。
2025年9月5日,中国农业大学动物科学技术学院孙东晓教授团队联合丹麦奥胡斯大学房灵昭博士、浙江大学孙会增研究员、西北农林科技大学姜雨教授等合作团队在国际知名期刊《 Nature Genetics 》上在线发表题为“A multi-tissue single-cell expression atlas in cattle”开创性研究论文。该研究构建了覆盖奶牛59种组织、179万个细胞的多组织单细胞表达图谱(Cattle Cell Atlas),为解析牛重要性状遗传调控机制、推进基因组选择育种及探索人类疾病的牛模型研究提供了重要资源。相关数据与分析工具可通过在线平台(//ngdc.cncb.ac.cn/cattleca/)供全球科研人员免费获取。

该研究率先采用单细胞转录组策略,对15头荷斯坦奶牛(含胎儿、犊牛及成年公牛和母牛)的59种组织进行深度测序,最终筛选出 179万个高质量细胞,成功注释出131种细胞类型,涵盖免疫细胞、内皮细胞、上皮细胞、基质细胞、神经细胞、肌肉细胞和生殖细胞7大细胞谱系。

图1 奶牛多组织单细胞转录组图谱
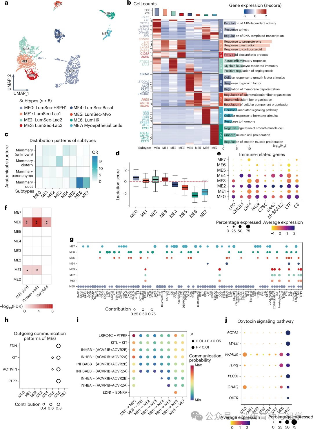
在重要性状机制解析方面,针对产奶这一核心育种目标性状,深入分析乳腺上皮细胞,发现乳腺上皮细胞分为8个亚型,其中6个腔分泌细胞亚型(ME0-5)高表达 ELF5、LTF 等标记基因,ME0-3亚型因高表达泌乳相关基因,与乳汁生物合成密切相关;腔激素响应细胞亚型(ME6)表达 ESR1、PGR、PRLR 等激素受体基因,可能通过激素信号调控乳腺泌乳功能;基底肌上皮细胞亚型(ME7)高表达 OXTR、PLCB1 等催产素信号通路基因,参与乳汁排出过程中的乳腺收缩。

图2 奶牛乳腺上皮细胞异质性及其与泌乳的关系
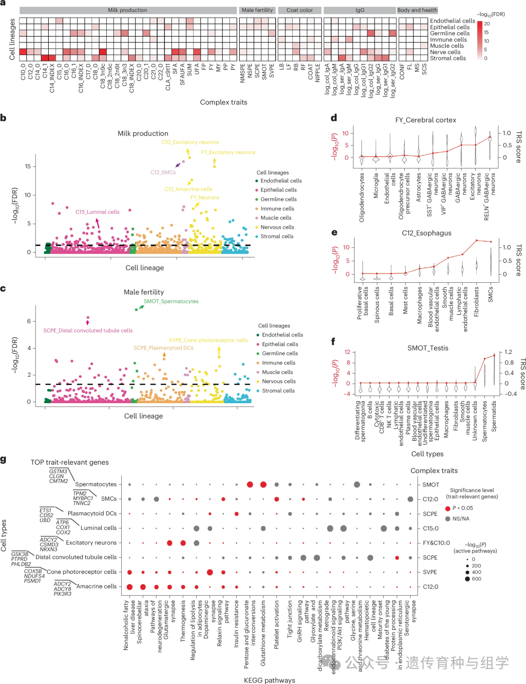
进一步整合1.6万头荷斯坦奶牛的GWAS数据发现,兴奋性神经元与乳脂产量、乳脂肪酸(C10:0)显著相关,视网膜无长突细胞和骨骼肌细胞与乳脂肪酸(C12:0)相关,为奶牛产奶性状遗传调控机制解析提供了新思路。

图3 细胞类型和复杂性状之间的富集
同时,研究解析了奶牛4个胃的细胞异质性,发现瘤胃、网胃、瓣胃的上皮细胞中氨基酸和脂肪酸降解相关基因显著上调,与前胃在反刍动物纤维消化、能量代谢中的核心功能高度契合,瘤胃棘突细胞在短链脂肪酸吸收中发挥关键作用;并通过跨物种比较,揭示了反刍动物皱胃与人类胃上皮细胞的功能同源性,有力支持了“前胃起源于食道,皱胃起源于十二指肠”的多起源假说,皱胃中胃酸分泌和蛋白质加工相关基因被显著激活,为理解反刍动物独特消化机制及物种间消化系统演化提供了分子证据。

图4 奶牛胃与人胃比较
在奶牛健康与疾病研究方面,聚焦副结核病这一影响奶牛养殖业的重要疾病,发现肠道杯状细胞(GC)发挥重要作用,GC与免疫细胞间存在 APP-CD74、MIF-CD74_CXCR4 等配体-受体通路的跨肠道段共享交互作用,GC5亚型主要分布于空肠,其标记基因在结核与副结核相关的529个基因中显著富集;跨物种分析发现,人炎症性肠病(IBD)、乳糜泻(CD)的遗传力在奶牛空肠、网胃组织及GC5亚型中显著富集,为利用牛模型研究人类肠道疾病提供了理论支撑。

图5 胃肠道杯状细胞与免疫细胞的相互作用
总的来说,该研究填补了国际上奶牛单细胞生物学领域的空白,为牛遗传育种、免疫研究及比较生物学提供了重要基础数据,对推动奶牛种业关键技术创新、畜禽遗传资源利用具有重要意义。其技术路线与分析框架也为其他畜禽单细胞图谱构建提供了参考。
中国农业大学为论文第一单位。中国农业大学动物科学技术学院韩博副教授,丹麦奥胡斯大学博士生李厚诚,中国农业大学动物科学技术学院博士生郑伟杰、张琪,硕士生陈骜,浙江大学博士生朱森林和西北农林科技大学已毕业博士生师涛为共同第一作者;中国农业大学动物科学技术学院孙东晓教授、丹麦奥胡斯大学房灵昭博士、浙江大学孙会增研究员、西北农林科技大学姜雨教授、美国农业部农业研究局George E. Liu教授、中国农业科学院北京畜牧兽医研究所侯娅丽研究员为共同通讯作者。张沅教授、张勤教授对本研究给予了大力支持,项目合作单位北京奶牛中心对样本及表型数据提供了大力支持。该工作获得了国家重点研发计划(2021YFF1000700)等项目资助。
原文链接://www.nature.com/articles/s41588-025-02329-5