探花系列

探花系列 -西北农林科技大学

探花系列

学校主页   |   联系我们   |   English

快速通道

您现在的位置: 探花系列» 探花系列公告 » 因公出国公示

因公出国公示

       发布日期:2019-07-03     浏览次数:

     

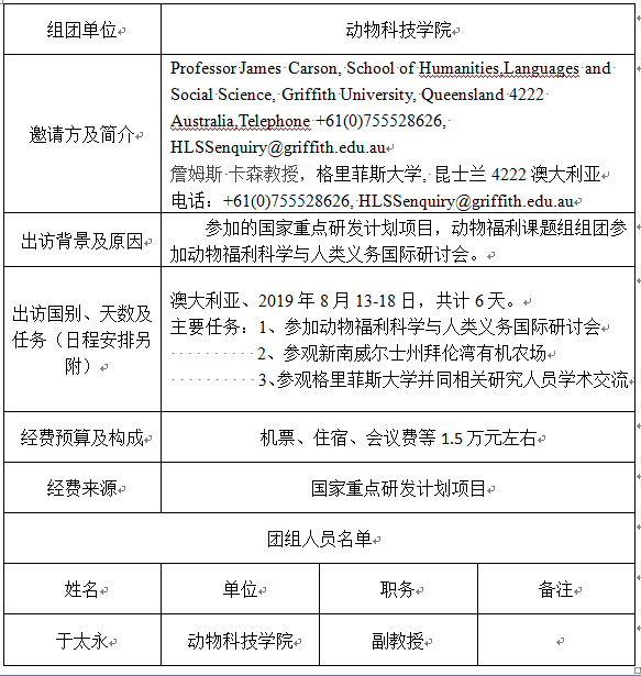
  现将于太永副教授因公出国予以公示,公示期自2019年7月3日至2019年7月7日。如有举报意见,请以书面或口头形式向学院党政综合室反映,电话87092937。(公示内容见下表)

  探花系列

  2019年7月3日

编辑:0     终审:0
探花系列 -西北农林科技大学

探花系列